2019年12月底,新冠肺炎小规模爆发,到2020年3月中旬,国内确诊病例超过8万,海外确诊病达5万。对比2003年SARS,新冠肺炎具有较高传染性和较低的死亡率。这段时间,线下各行业所受冲击巨大,多半面临无法复工和毫无人流的挑战。然而,危机也是转机。本次疫情将会催生美业洗牌,活下来、健康运营的好公司将会脱颖而出。
危机与转机共生共存,本文将列点分享如下:
·疫情对美业的冲击和挑战
·特殊时期美业各领域头部公司的举措
·疫情时期,美业企业“战疫”应对指南
01现状:顾客到店、现金流,美业的生存挑战和困境2018年下半年美业开始明显下行,2019年美业已经很困难,9月又出现大批倒闭潮,只有极少部分盈利,2020的疫情重创雪上加霜,会有大批门店死亡。
根据美业新媒体行睿HairFashion问卷数据,有超过七成门店现金流不足三个月。即便现在美业门店已陆陆续续复工,但是几乎无顾客到店,若有老客到店也是消耗卡金,无现金流入,美业经营者遇到险峻的生存挑战。具体困境情势为何?
首先,从宏观来看。借鉴历史,2003年非典对我国GDP在4-6月出现明显下滑,冲击主要为线下业态,其中线下服务行业影响大于零售业。如下图,酒店餐饮、交通运输、其他服务业等都出现消费总额下滑的情况。


其二,从整体服务行业来看。根据美团研究院的调研报告,51%的线下服务商家完全无法营业,现金流在3个月以内的企业有78%。和旅游行业一样,线下娱乐、教育、美业皆面临巨大的冲击。
其三,从美容美发行业来看。现金流情况会比平均大盘还要好一些。根据美业新媒体行睿HairFashion在2月21日发起的调研问卷,现金流在3个月以内的企业有71%。相比线下娱乐以多人为主的业态,如电影院、健身房等,美业所面临的挑战较小。原因在于,一方面美业是1-2位客人独立房间服务,复工较线下娱乐业态早,同时如果门店防疫做到位,顾客仍然愿意光顾,感染风险较低;另一方面,美业过去有卡金支持,预收账款如果没有在年终分掉或拿去扩张,那么在疫情时期有较足的粮草。

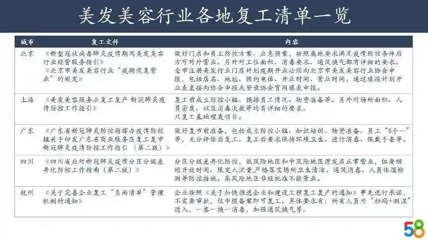
对美业企业来说,除了现金流管理的挑战外,复工时间和所花成本也是一大挑战。北京上海的复工要求较严格,以北京来说,复工需要进行申报,并且对工位面积、通风消毒、防疫物资准备等都有详细的要求。具体复工政策,如下图所示:

除了现金支出优化、复工限制等,疫情时期真正挑战美业经营者的是领导力,减薪、裁员是通用之计,如何趁特殊时期练兵打仗、维持顾客粘性,唤醒忠实用户在复工后愿意来门店消费是主要挑战。疫情过后,消费者对美业机构的选择将会变得更挑剔、更谨慎。
02案例:美业各领域头部公司举措,如何打这场生存的“通关游戏”美容、美甲美睫、美发、医疗美容细分领域头部企业,在环境巨大变动时期,迅速梳理当前业务模式,尝试多种措施,尽量缓解现金流压力。四大领域、六个案例梳理如下:
一、生活美容行业:海陆空作战激活老客
A)克丽缇娜:大船的浅滩之路
公司简介:克丽缇娜于1989年创建于台湾,1997年由陈碧华董事长带领克丽缇娜进军大陆市场,目前店面遍布及中国大陆,加盟店超过4000家。
所受冲击:作为需要和顾客亲密接触的美容行业,疫情影响使得门店的复工困难、客流减少;疫情影响下,全国克丽缇娜数千门店闭并延迟复工。

应对措施:
1)线上商城:克丽缇娜第一时间启动线上精品馆项目,将线下门店近百款产品搬上新美力商城进行销售;
3)直播授课:积极对员工进行线上培训,仅在2月期间,克丽缇娜线上授课培训近10万余人次;
4)送货上门:因为物流不畅,克丽缇娜还安排各店店长/美容师在全面消毒后直接送货上门,满足顾客的需求;
5)门店指导:积极引导各家门店应对疫情,包括排查员工健康、门店消毒、整理客户档案、与保持客户联系、提供常见问答话术等指导;并在可以复工时积极响应复工号召;
6)品牌宣传:克丽缇娜始终保持着品牌的宣传力度,作为近期热播剧《安家》的独家美容合作伙伴,克丽缇娜也紧跟着《安家》的播放进行品牌宣传。
B)美丽田园(BeautyFarm):在线销售+线下物流
公司简介:美丽田园(BeautyFarm)隶属于美丽田园集团旗下品牌,首家美容门店于1993年成立。美丽田园集团是横跨生活美容、医疗美容及医疗抗衰三大业务板块的健康产业集团公司,旗下有生活美容门店近400家、医疗美容门诊中心和医疗健康管理中心近30家,并在海南博鳌设有1家启研干细胞抗衰老医院。每年服务近百万次顾客。
所受冲击:复工困难,开业时间一直变化。
应对措施:
1)门店保障:严格采取全方位措施保障门店安全,开业前采购了大量防疫物资,2月10日就已经有部分城市的美丽田园(BeautyFarm)门店开业;
2)在线销售:积极进行线上进行产品/服务售卖,顾客可以随时可以咨询门店/客户经理并下订单,并要求全体客户经理都随时线上待命;
3)配送服务:提供全程消毒防护的“宅丽送”配送服务;
4)促销优惠:积极开展促销优活动,如线上全线产品宅丽送7折专享,全线护理3.8折,赠送消毒凝胶给每天到店前5-10位顾客等。
二、美甲美睫行业:促销活动,引导顾客入店
刘娟美甲沙龙
公司简介:刘娟美甲沙龙()由刘娟女士创建于2002年9月,经过十多年的努力发展,已经在上海、广州、成都、杭州、武汉、深圳开设20多家分店。
所受冲击:2月1日起全国门店暂时闭店至2月9日。
应对措施:
1)门店保障:闭店期间进行门店的消毒杀菌及其他保障健康安全的措施;
2)积极促销:刘娟美甲沙龙推出各项优惠,比如会员4月前可以免费卸甲的优惠,并配合3.8妇女节推出优惠套餐、福利券、抽奖活动等,激发顾客的消费欲望;
三、美发行业:刚需激增带来的又一波考验
A)星客多:互联网基因“内外兼修”
公司简介:星客多成立于2015年,在全国拥有超过100家门店,包括星客多店和BOX店。
所受冲击:复工困难,客流减少,1月28日暂时关闭了全国58家门店到2月10日。

应对措施:
1)积极宣传品牌:首先是结合抗疫主题进行品牌的宣传,宣布捐款和慈善义剪。由于一线人员在疫情期间会有较多的理发需求,星客多在部分地区为医护和警察等一线人员提供免费义剪发;
2)门店保障:星客多迅速开展门店防护工作,保证门店口罩、消毒用品的供应,配备体温计、加强员工的个人卫生消毒;
5)线上销售:疫情期间由于暂时无法线下营业,星客多顺势推出在家剪发的产品,联合电推剪厂商“须眉”销售爆品电推剪,顾客可以在线上星客多商城进行购买。还在自有线上星客多商城,上架多款造型、护发、美发工具、护肤品及消毒产品,丰富SKU,积极围绕美发和抗疫主题获取产品收入;
6)团单O2O:星客多另辟蹊径获取收入,在北京、上海、杭州、重庆和大连五个城市开放B端O2O的上门服务,有需求的企业可以通过星客多的系统联系购买团单。
B)崇尚发艺:直播教学强化服务团队
公司简介:崇尚发艺GAVINSTYLE成立于2003年,被誉为美发行业的黄埔军校,北京拥有9家店面,拥有员工300多人。
所受冲击:复工推迟、客流减少。
应对措施:
1)门店保障:尽管在消毒防疫方面的投入会给门店增加了5%到10%的成本,崇尚发艺严格执行店面消杀、扩大座位间距等要求,并及时在公众号推送文章进行展示;
四、医疗美容行业:问诊平台实战演练
联合丽格
公司简介:联合丽格创立于2012年11月,在北京、上海、广东、深圳、杭州、济南等主要城市开设了33家医疗美容机构,其服务范围覆盖整形、美肤、抗衰老、眼科、产后康复等诸多领域。
所受冲击:复工延迟、客流影响。
应对措施:
1)保障安全:采取了诸多措施保障顾客的健康安全,包括前台分诊登记、体温测试登记、一人一消、拥有为体温异常患者转院的渠道和措施等;
2)资金保证:想尽一切办法准备好3个月的资金,让旗下机构能够撑到5月份;
3)支出缩减:原则上不解聘员工,但资金不足的情况下,先给员工发生活费,以后再补齐;
4)积极推进线上问诊平台:对于疫情之后的医美行业,联合丽格表示在疫情过后会全力投入线上问诊平台“美大夫”的完善工作,全面推广线上问诊模式。
03转机:美业“战疫”应对指南结合美业各领域头部公司举措,以及借鉴其他线下服务行业案例,疫情对美业经营者来说,事实上是危机和转机共生共存,患难是最好的练兵时刻,经此一“疫”将使得行业洗牌、优秀公司脱颖而出。
从机会面来看,给到美业经营者的应对建议如下:
一、开源
拆解自身的核心能力,如产品、服务,将线下场景转化为线上。除了可以有少许现金流入外,也可以激活老用户,增加粘性。使他们在疫情后,愿意再过来店里消费。具体有两种方式:
电商销售:我们观察到细分领域多家头部机构都快速推动线上销售,如护肤、美容、美发等和主业相关的产品。根据客户需要,制定相应的销售文案,展示出最大程度的产品价值及功能性。比如思妍丽根据口罩问题会推荐一整套解决口罩脸的护肤品。
二、节流
线下服务业主要现金支出为人力和房租,具体如下:
人力成本:对员工重新定岗定编,可释放闲置人力资源到线上进行教学或社群电商销售。此外,管理层带头减薪,将团队调整为备战模式,并借此优化掉不适合的团队成员。
房租成本:可建立商场谈判小组,有策略性地和房东沟通,看看能否少交或缓交。尤其是商场店,更有必要联合商户一起去谈,我们观察到已经有多家房企对商业地产推出减免租金的举措,如万科地产等,美业经营者一定要积极利用优惠政策。
三、线上化
疫情将会使得OMO(OnlineMergeOffline)线上线下相融合的混合服务模式,将提前到来,美业线上化分成两个层面:
流量在线化:过去美业多半依靠线下自然流量,然而我们观察到在疫情期间还能保有老客量的企业,已经将流量在线化。不论是透过新美大、微信社群、微博、小红书、抖音等方式,玩转线上流量。除了让新客种草在疫情后到店外,流量在线化也是和老客保持粘性的一种方式。此外,美业经营者有了私域流量池,即可展开前述提及的电商销售、线上教学的业务,线上/线下同时释放自己的核心能力。
业务环节在线化:不论是在线下零售或服务行业,未来拉新、销售、服务、售后等环节将不分线上线下。因此,美业经营者需要思考如何将每个环节进行线上/线下分配,拆解重构成最优效率的组合。对于劳力密集型行业来说,内部业务流程系统化,可提升效率、降低人力成本。
四、现金流管理
过去美业多半是靠卡金(预收款)存活,然而预收款不是利润。若美业经营者在年前将卡金分发下去或进行扩张,那么在疫情时期就会收到剧烈的现金流挑战。原因在于,近期复工时,客量不够大,都是卡金用户来消费,如此一来开店仅是消耗卡金,需要担负人工和房租成本,同时又没有现金流入。
所以,经此一“疫”,美业经营者应重新审视卡金比例,健康运营,并时刻准备好市场下调时,公司能预留未来8-12个月所需的现金流。此外,也可以利用融资手段,审慎评估获取资金的时间成本,不论是股权或是债券,都可以尝试。最关键是活下来。
五、服务利润链
前述提及“健康运营”,过去许多经营者以“销售”驱动卡金,视卡金为利润。使得新一代消费者,弃店而去,导致以卡金为模式核心的生意皆面临很大的困境。
建议美业经营者可以重新思考服务质量和营业利润之间的关联性,可分成两个层面:一为高科技仪器投入,二为以服务利润链为核心的运营模式设计。
首先,仪器投入。美业技术日新月益,更先进的仪器可提升服务效果、增加客单价,同时还提高效率,节省人力成本。因此,高科技仪器提升服务质量、进而增加了利润。
其二,运营模式。美业属于劳动密集型行业,人就是产品、人就是壁垒。根据哈佛商学院对美国前八大航空公司收入、利润、准点到达与顾客投诉比较的数据,我们观察到,投诉数少且准点到达的航空公司利润率较高。因此,可以借鉴Heskett的“服务利润链”,来重新塑造产品服务体系:

如上图。核心在于两点:服务质量和运营效率。通过运营战略设计,以获得一定成本下的最大服务效用和最佳的服务过程质量,从而实现战略服务观众的“杠杆利益“。这也提供了制定服务价格、顾客购买成本对的方法,企业通过降低价格和购买成本,向顾客让渡更多价值。
六、组织管理
共患难时期恰好是锻炼团队最佳时机,挺过艰难的团队战斗力最强。在组织管理方面,可以借鉴线下服务业领军企业——海底捞的管理方法。

如上图,我们将海底捞的案例,以Heskett的员工能力循环模型来展示。如下叙述:

核心理念:重新定义了员工与企业的关系、老板与雇员的关系,当然也改变了企业与顾客的关系。即君之视臣如手足,则臣视君如腹心;君之视臣如犬马,则臣视君如国人;君之视臣如土芥,则臣视君如寇仇。
仔细筛选员工:人员筛选标准很多,但原则很简单,即“不怕吃苦的好人”。换句话说,就是勤奋和价值观一致。
高质量培训:海底捞创始人张勇认为:年纪大的人,行为多出自于习惯;年纪轻的人,行为多出自于模仿和思考。因此,海底捞强调师徒制和认知同频,必须让员工在同一个水平思考问题,才能影响其行动。而不是单靠SOP来操纵员工的手。
满足顾客需求方面拥有的自由度:人被信任了,才会有责任感。因此,海底捞给一线员工放权,如免单、送餐点等。员工拥有了自由度,才能灵活满足顾客。
适当激励和频繁奖励:人是高级动物,不仅需要吃和爱,还需要希望。经营者需要为员工规划明确的晋升体系,而不是让他们永远在一线进行基础工作。
满意的员工:满意的员工才会带来满意的顾客。然而,只有员工满意才会转介绍推荐人选,进而降低企业招聘成本。
58产业基金:期待遇见有韧性的美业新生代创业者。疫情加速了我国移动互联网和互联网发展的进程,大消费行业无论是服务或零售,线上渗透率大幅提高。然而,经此一“疫”,最后留在线下的业态即为刚需场景,无法被线上取代。
58产业基金保持乐观,持续看好线下美业服务的需求,谁能挺过冬天谁就是王者。我们希望找到具备线上+线下能力的美业新生代创业者,与我们一起跨越恐惧,共同推动“新服务”品质升级的进程。





















