二维纳米材料
在航空航天、柔性电子、生物医学中
具有广泛的应用前景
但连续化组装工艺
成为了制约发展的“绊脚石”
近日,北航在这一领域
取得创新性成果
北京航空航天大学化学学院
程群峰教授课题组与合作者
在二维纳米复合材料连续化制备及
骨再生应用研究领域取得了最新进展
相关成果于2024年10月31日
发表于《Nature》杂志
小萱带你一同学习——

北京时间2024年10月31日,《Nature》杂志报道了北京航空航天大学化学学院程群峰教授课题组和北京大学口腔医学院邓旭亮教授课题组在二维纳米复合材料连续化制备及骨再生应用研究领域取得的最新进展:《ScalableultrastrongMXenefilmswithsuperiorosteogenesis》,该工作开发了卷对卷辅助刮涂结合有序界面交联的新策略,实现了高性能MXene纳米复合薄膜材料的连续化制备,开辟了MXene纳米复合薄膜材料在骨再生领域的新应用。这项研究解决了高性能二维纳米复合材料连续化制备的长期挑战,为其他二维纳米材料的高性能规模化组装及应用研究提供了新思路【Nature,2024,634,1103】。
第一作者:北京航空航天大学化学学院万思杰副教授、北京大学口腔医学院陈英副研究员
通讯作者:北京航空航天大学化学学院程群峰教授、北京大学口腔医学院邓旭亮教授
第一单位:北京航空航天大学化学学院


石墨烯、碳化钛MXene等二维纳米材料具有优异的力学、电学、光热转换和生物相容性,在航空航天、柔性电子、生物医学等领域具有重要应用前景。如何将二维纳米材料连续化组装成宏观高性能纳米复合材料,是实现这些应用亟需解决的关键科学问题。虽然刮涂、涂布、滴涂等方法初步解决了二维纳米材料分散、取向等问题,但是湿法组装过程中溶剂挥发诱导的毛细收缩,易造成二维纳米材料起皱,从而产生孔隙缺陷,大幅降低二维纳米材料层间载荷和电子传递能力,导致二维纳米复合材料的宏观力学和电学性能远低于预期值,且重复性差,限制了实际应用。
程群峰教授课题组在2021年利用聚焦离子束/扫描电镜和纳米X射线断层扫描技术三维重构了二维纳米复合材料的微观结构,首次发现并实验证实了因毛细收缩产生的孔隙结构【Science2021,374,96】,并开发了氢键和共价键有序界面交联致密化策略,制备了高强度抗氧化MXene纳米复合薄膜材料。2024年程群峰教授课题组先后创新性地提出了“纳米限域水抑制毛细收缩”和“液态金属交联”致密化策略,分别制备了高强、优异电化学储能石墨烯纳米复合薄膜材料【Science2024,383,771】以及高强、高效电磁屏蔽MXene纳米复合薄膜材料【Science2024,385,62】。
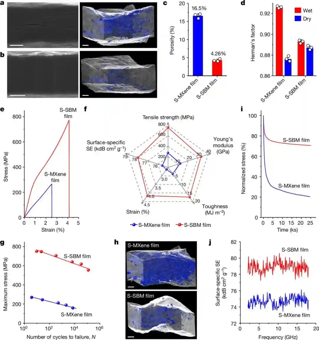
为了进一步实现高性能二维纳米复合薄膜材料的连续化制备,该工作创新性地开发了卷对卷辅助刮涂结合有序界面交联的新策略。首先将MXene纳米片和丝胶蛋白(SS)混合溶胶通过卷对卷辅助刮涂,连续化组装成氢键交联MXene(S-HBM)薄膜;然后浸泡在氯化锌(ZnCl2)溶液中进行离子交联,从而规模化制备有序交联MXene(S-SBM)薄膜(图1a-d)。相比于文献报道的其他MXene薄膜材料,该SBM薄膜具有更高的拉伸强度(755MPa)、韧性(17.4MJm-3)和比电磁屏蔽性能(78,000dBcm2g-1)。此外,该SBM薄膜比商用引导骨再生(GBR)薄膜具有更高的体内成骨效率(8周新生骨体积分数高达77.4%),在临床骨修复领域具有重要应用前景。


图1卷对卷辅助刮涂结合有序界面交联策略实现高性能MXene薄膜的连续化制备
纳米X射线断层扫描三维重构结果表明,S-SBM薄膜相比未交联MXene(S-MXene)薄膜具有更小的孔隙率(图2a-c);广角X射线散射结果表明,S-SBM薄膜在干燥过程中可以更有效地保持湿态规整取向结构(图2d)。这些结果证实有序交联过程可以抑制MXene纳米片在干燥过程中的毛细收缩,从而规整密实组装MXene纳米片。由于较强的界面作用和规整密实的结构,S-SBM薄膜相比S-MXene薄膜具有更高的拉伸强度(755±22MPa,图2e、f)、杨氏模量(32.9±1.9GPa)、韧性(17.4±0.5MJm-3)、耐疲劳(图2g)、抗应力松弛(图2i)以及电磁屏蔽性能(78,000±800dBcm2g-1,图2j)。此外,对循环拉伸前后的MXene薄膜进行纳米X射线断层扫描三维重构(图2h),首次证实了有序界面交联作用可以大幅抑制二维纳米复合材料内的裂纹扩展。

图2S-SBM薄膜的结构以及力学和电学性能表征
由于密实的结构可以阻止氧气和水分子渗入MXene纳米片层间,延缓氧化作用,因此在潮湿空气中,S-SBM薄膜相比S-MXene薄膜具有更稳定的导电(图3a)、电磁屏蔽(图3b)和光热转换(图3c)性能。此外,S-SBM薄膜的表面温度与红外光强呈正相关(图3d),且具有较好的光热转换稳定性(图3e)。

图3S-SBM薄膜的抗氧化和光热转换性能
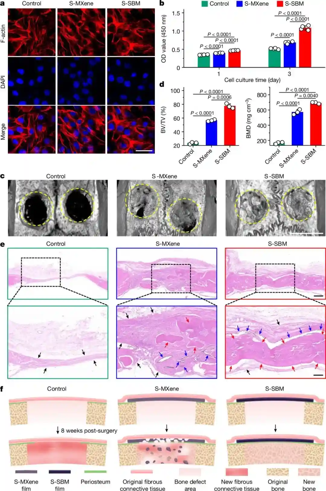
此外,该工作创新性地开辟了高强度S-SBM薄膜在骨再生领域的新应用。S-MXene和S-SBM薄膜表面培养的骨髓间充质干细胞(BMSCs),自由铺展且细胞骨架清晰可见(图4a),表明它们具有优异的生物相容性;相比于S-MXene和SS薄膜,S-SBM薄膜表面培养的BMSCs数目更多(图4b),表明MXene纳米片和SS分子可以协同促进BMSCs增殖。此外,将S-MXene和S-SBM薄膜作为引导骨再生(GBR)薄膜,植入大鼠颅骨缺损表面8周,发现S-MXene薄膜破碎,而S-SBM薄膜保持结构完整,表明S-SBM薄膜具有更好的屏障作用;相比于空白对照组,S-MXene和SS组具有更多的新生骨(图4c-f),表明MXene纳米片和SS分子具有较好的成骨性能;由于优异的屏障效应以及MXene和SS分子协同促成骨作用,S-SBM组具有最高的体内成骨效率(77.4±3.5%)和骨密度(692±12mgcm-3)。

图4S-SBM薄膜的生物相容性和体内骨再生性能
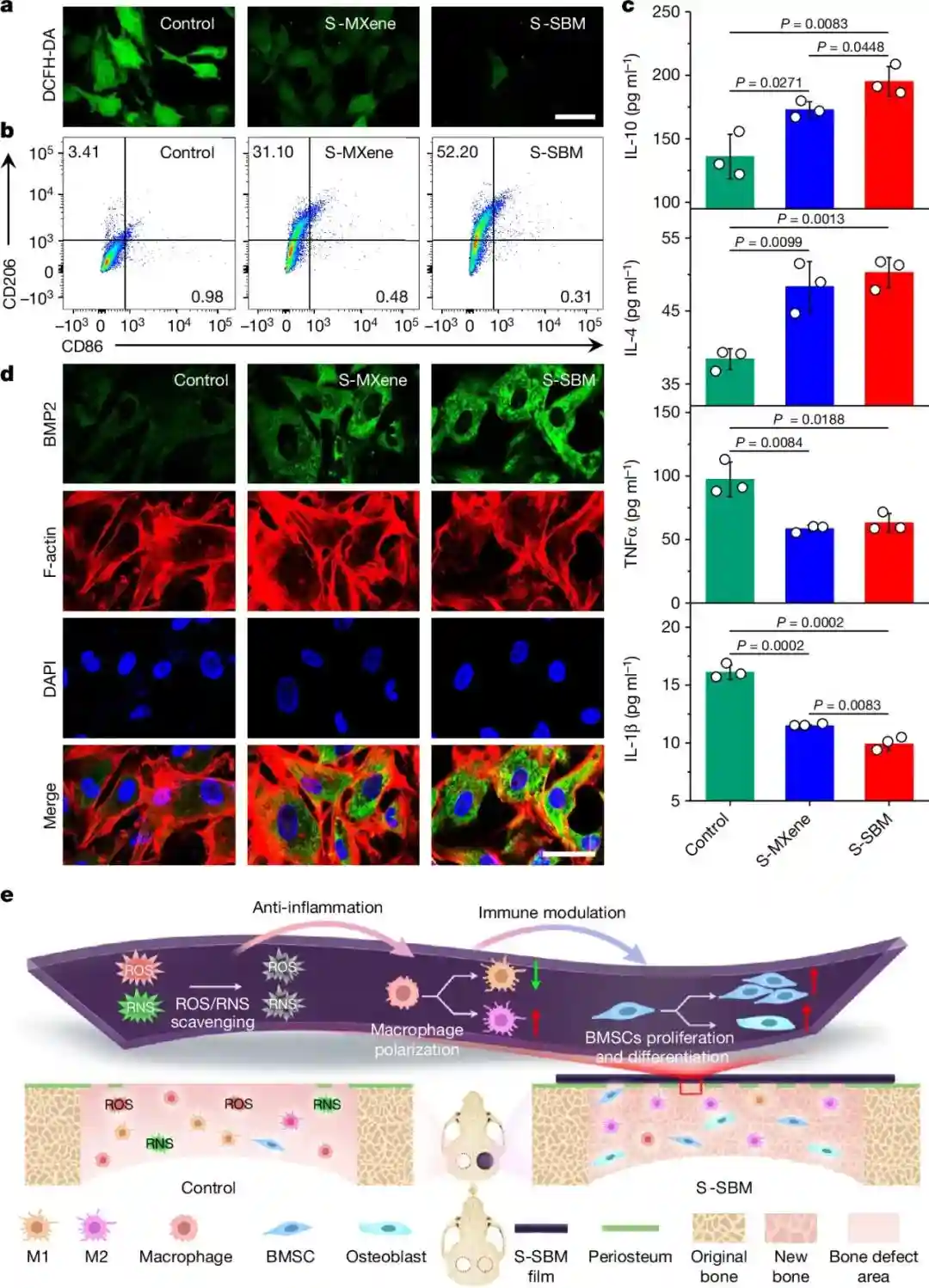
通过体内和体外实验,该工作创新性地从抗炎和免疫调节方面揭示了S-SBM薄膜的高效促成骨机制(图5e)。当S-SBM薄膜植入大鼠颅骨缺损表面时,MXene纳米片和SS分子可以协同消除活性氧和活性氮(图5a),促进M2型巨噬细胞极化(图5b),并减轻炎症(图5c),从而协同促进BMSCs的增殖和成骨向分化(图5d)。这种独特的微环境调控成骨机制,为发展新型骨再生材料提供了理论指导。

图5S-SBM薄膜的成骨机制
这项开创性研究成果对高分子二维纳米复合材料研究领域的发展具有里程碑的意义,其核心是发展了高性能高分子二维纳米复合材料连续化制备新技术,解决了高分子二维纳米复合材料应用长期面临的瓶颈问题,开辟了高分子二维纳米复合材料在骨再生领域的新应用,不仅为其他二维纳米材料的高性能规模化组装及应用研究提供了新思路,也为新型临床骨再生材料的研发开辟了新方向。
该工作得到北京大学口腔医学院邓旭亮教授和陈英副研究员的大力合作和帮助。苏州大学周柯副教授在理论计算方面提供了帮助,部分模拟计算和性能表征得到北航高性能计算中心和中国科学技术大学苏州高等研究院理化分析平台的大力支持,上海光源BL18B线站提供了同步辐射表征。该研究工作得到国家杰出青年科学基金(52125302)、国家重点研发计划(2021YFA0715700)、国家自然科学基金委项目(22075009、52350012、82201021、U22A20160、82221003、52003011、52373066、81991505)、北京市科技新星计划(20230484326)、北京市研究型病房卓越临床研究计划、北京市科委项目(221100007422088)、中国博士后创新人才支持计划(BX20220016)、中国博士后面上基金(2021M700006)、北京大学临床医学+X青年项目(PKU2022LCXQ022)、中央高校基本科研业务费、中国科协优秀中外青年交流计划、111引智计划(B14009)等项目的资助。
出品|航小萱®工作室
编辑|鲁睿婷方云凯李彤韵





















