
撰文:南宫明月
●●●
《中国人头皮健康白皮书》数据显示,我国脱发人数已超2.5亿,平均每6人中就有1人脱发。此外,脱发年轻化趋势越来越明显,30岁前脱发的比例高达84%,较上一代人的脱发年龄提前了20年。如何对付脱发和秃顶已经是当代人迫在眉睫的头等大事。
一部分观点认为,脱发与睡眠不规律、不良饮食习惯,以及遗传因素(雄性激素脱发等)有关,也已得到了广泛的认可。但还有一点,恐怕是更多人没想到的。

国际知名期刊NatureImmunology刊登了的一项研究,告诉我们:在皮肤毛囊损伤的情况下,诱导产生的糖皮质激素可以促进调节性T细胞(Treg)分泌生长因子TGF-β3,进而促进毛囊干细胞增殖以及毛发再生。研究论文的题目为:GlucocorticoidsignalingandregulatoryTcellscooperatetomaintainthehair-folliclestem-cellniche(糖皮质激素和调节性T细胞协同维持毛囊干细胞微环境)的研究论文。

免疫细胞直接参与改变毛囊干细胞的微环境,与“秃顶”有很大关联性。其实,这是一项意外的发现,起初并不是为了研究脱发。他们一直对Treg和类固醇激素糖皮质激素在自身免疫性疾病中的作用感兴趣。

糖皮质激素(GC)具有广泛的功能,对发育、生长、代谢以及免疫功能等起着重要调节作用,是机体应激反应最重要的调节激素。糖皮质激素由肾上腺全身产生,也由受伤或炎症环境下的皮肤局部产生。它是临床上使用最为广泛且有效的抗炎和免疫抑制剂,包括治疗斑秃,这是一种以突然脱发为表现的自身免疫性疾病。
调节性T细胞(Treg)长期以来被认为是一群具有抑制机体过度免疫反应功能的淋巴细胞,对维持机体免疫耐受至关重要。Treg细胞除了发挥免疫抑制功能之外,还可以在非淋巴组织中调节机体的代谢和组织修复与再生。
然而,Treg细胞如何促进损伤组织的修复和再生并不清楚。尤其是无法确定Treg细胞是依赖其免疫抑制功能,还是直接通过调节组织干细胞的增殖与分化来促进修复与再生。

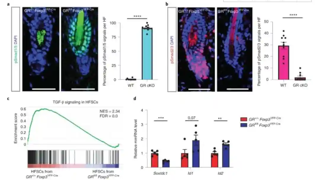
在该研究中,研究人员首先观察到糖皮质激素受体在皮肤中的Treg细胞高表达,以及对皮肤毛囊进行脱毛损伤后诱导分泌的糖皮质激素水平增高。
首先,研究人员在正常小鼠和Treg细胞中缺乏糖皮质激素受体的小鼠中诱导了脱发。两周后,他们观察到小鼠之间存在的显著的差异:正常小鼠长出了毛发;而没有糖皮质激素受体的小鼠可以说是“一毛不拔”,毛囊干细胞一直处于休眠状态,无法被激活,增殖与分化。

这表明,Treg细胞和毛囊干细胞之间一定发生了某种交流,以允许毛发再生。
接下来,研究人员开始研究Treg细胞和糖皮质激素受体在皮肤组织样本中的行为。他们发现,糖皮质激素会诱导Treg细胞,从而激活毛囊干细胞,进一步促进头发生长。
这种相互作用依赖于糖皮质激素受体诱导TGF-β3蛋白产生的机制,而且所有Treg细胞内都有这种机制。最后的结果是,TGF-β3激活毛囊干细胞分化成新的毛囊,促进毛发生长。

进一步分析,该通路完全独立于Treg细胞维持免疫平衡的能力。
然而,Treg细胞在通常情况下不会这样产生TGF-β3。研究人员随后观察到这种现象发生在受伤的肌肉和心脏组织中,类似于在这项研究中脱毛模拟皮肤组织损伤。

糖皮质激素诱导Treg细胞与干细胞相互作用促进毛发生长
最后,研究人员通过体外Treg细胞对毛囊干细胞的进行共培养实验。研究人员发现,Treg细胞受到糖皮质激素信号激活后,可分泌TGF-β3,从而直接介导Treg细胞和毛囊干细胞之间的交流,促进毛发再生。

脱发已经成为当今社会的一大问题,人人都有可能面临脱发问题。研究人员表示,在急性脱发病例中,免疫细胞攻击皮肤组织,导致脱发。通常的治疗方法是使用糖皮质激素来抑制皮肤的免疫反应,这样它们就不会一直攻击毛囊。使用糖皮质激素有双重益处,一个是触发皮肤中的Treg细胞产生TGF-β3,另一个是刺激毛囊干细胞的激活。据报道,用糖皮质激素治疗其他疾病会引起多毛症,其副作用表现为毛发过度生长。
随着广大科学工作者的不断努力,相信一定会在治疗脱发这一难题方面取得更多的成果!


乘干细胞之东风——火爆“外泌体”的崛起

-科普情怀责任-





















